【完整教程】Python实现AI Agent:从环境搭建到运行全流程(强烈收藏版)
Agent是指一种能够感知环境、做出决策并采取行动以实现特定目标的自主实体。AI Agent的复杂程度各不相同,既有仅对刺激做出反应的简单反应式智能体,也有能够随时间推移不断学习和适应的高级智能体。Reactive Agents:直接响应环境变化,不具备内部记忆。Model-Based Agents: 利用内部世界模型进行决策的智能体。Goal-Based Agents: 以实现特定目标为基础规划
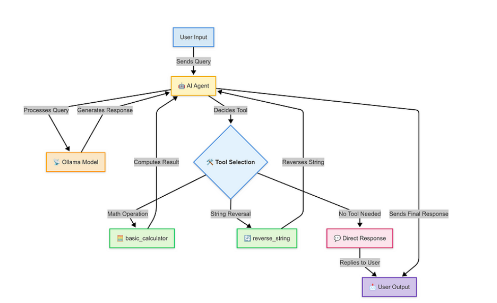
本文详细介绍了如何使用Python从零开始构建AI Agent。从环境配置、Model类实现、工具创建到Agent类开发,完整展示了一个能根据用户输入决策并执行任务的智能系统实现过程。文章提供了具体代码示例和使用指南,帮助读者理解并实践AI Agent的构建,为开发更复杂的智能交互系统奠定基础。
1、什么是Agent?
Agent是指一种能够感知环境、做出决策并采取行动以实现特定目标的自主实体。AI Agent的复杂程度各不相同,既有仅对刺激做出反应的简单反应式智能体,也有能够随时间推移不断学习和适应的高级智能体。常见的智能体类型包括:
- Reactive Agents: 直接响应环境变化,不具备内部记忆。
- Model-Based Agents: 利用内部世界模型进行决策的智能体。
- Goal-Based Agents: 以实现特定目标为基础规划行动。
- Utility-Based Agents: 基于效用函数评估潜在行动,以实现结果的最大化。
示例包括聊天机器人、推荐系统和自动驾驶汽车,它们各自利用不同类型的Agent,以高效且智能的方式执行任务。
智能体的核心组成部分如下:
- Models: 智能体的大脑,负责处理输入信息并做出反应。
- Tools: 智能体可根据用户请求执行的预定义功能。
- Toolbox: 智能体可使用的工具集合。
- System Prompt: 指导智能体处理用户输入并选择正确工具的指令集。
2、实 现
现在,让我们卷起袖子开始实现吧!

- 前提条件
本教程的完整代码可在 AI Agents GitHub 代码库中找到。
Github: https://github.com/vsingh9076/AI-Agents/tree/main/build-agent-from-scratch
运行代码前,请确保您的系统满足以下前提条件:
- Python 环境设置
运行AI Agent需要安装 Python虚拟环境。请按照以下步骤设置虚拟环境:
python -m venv ai_agents_env
source ai_agents_env/bin/activate # On Windows: ai_agents_env\Scripts\activate
安装所需的依赖项,导航至本仓库代码页面,按照requirements.txt安装所需依赖,指令如下:
pip install -r requirements.txt
- 在本地设置 Ollama
Ollama 用于高效运行和管理本地大语言模型。请按照以下步骤进行安装和配置:大家可以访问 Ollama 官方网站,下载适用于你操作系统的安装程序。
Ollama官网:https://ollama.com/
按照官网说明进行安装后,大家运行以下命令检查 Ollama 是否已正确安装:
ollama --version
拉取模型,某些Agent的实现可能需要特定的模型。您可以使用以下命令拉取模型:
ollama pull mistral # Replace 'mistral' with the model needed
3、定义Model类
本文实现的具体流程如下:

除了 Python,我们还需要安装一些必要的库。在本教程中,我们将使用 requests、json 和 termcolor。此外,我们还将使用 dotenv 来管理环境变量。
pip install requests termcolor python-dotenv
我们首先需要一个处理用户输入的模型。我们将创建一个 OllamaModel 类,该类与本地 API 交互以生成响应。
下面是一个简单的代码实现:
from termcolor import colored
import os
from dotenv import load_dotenv
load_dotenv()
### Models
import requests
import json
import operator
class OllamaModel:
def __init__(self, model, system_prompt, temperature=0, stop=None):
"""
Initializes the OllamaModel with the given parameters.
Parameters:
model (str): The name of the model to use.
system_prompt (str): The system prompt to use.
temperature (float): The temperature setting for the model.
stop (str): The stop token for the model.
"""
self.model_endpoint = "http://localhost:11434/api/generate"
self.temperature = temperature
self.model = model
self.system_prompt = system_prompt
self.headers = {"Content-Type": "application/json"}
self.stop = stop
def generate_text(self, prompt):
"""
Generates a response from the Ollama model based on the provided prompt.
Parameters:
prompt (str): The user query to generate a response for.
Returns:
dict: The response from the model as a dictionary.
"""
payload = {
"model": self.model,
"format": "json",
"prompt": prompt,
"system": self.system_prompt,
"stream": False,
"temperature": self.temperature,
"stop": self.stop
}
try:
request_response = requests.post(
self.model_endpoint,
headers=self.headers,
data=json.dumps(payload)
)
print("REQUEST RESPONSE", request_response)
request_response_json = request_response.json()
response = request_response_json['response']
response_dict = json.loads(response)
print(f"\n\nResponse from Ollama model: {response_dict}")
return response_dict
except requests.RequestException as e:
response = {"error": f"Error in invoking model! {str(e)}"}
return response
该类使用参数model、system_prompt、temperature和stop token进行初始化。其中generate_text 函数向模型 API 发送请求并返回响应。
4、创建Agent所需工具
下一步是创建智能体Agent可以使用的工具。这些工具是执行特定任务的简单 Python 函数。下面是一个基本计算器和一个字符串反转器的示例:
def basic_calculator(input_str):
"""
Perform a numeric operation on two numbers based on the input string or dictionary.
Parameters:
input_str (str or dict): Either a JSON string representing a dictionary with keys 'num1', 'num2', and 'operation',
or a dictionary directly. Example: '{"num1": 5, "num2": 3, "operation": "add"}'
or {"num1": 67869, "num2": 9030393, "operation": "divide"}
Returns:
str: The formatted result of the operation.
Raises:
Exception: If an error occurs during the operation (e.g., division by zero).
ValueError: If an unsupported operation is requested or input is invalid.
"""
try:
# Handle both dictionary and string inputs
if isinstance(input_str, dict):
input_dict = input_str
else:
# Clean and parse the input string
input_str_clean = input_str.replace("'", "\"")
input_str_clean = input_str_clean.strip().strip("\"")
input_dict = json.loads(input_str_clean)
# Validate required fields
if not all(key in input_dict for key in ['num1', 'num2', 'operation']):
return "Error: Input must contain 'num1', 'num2', and 'operation'"
num1 = float(input_dict['num1']) # Convert to float to handle decimal numbers
num2 = float(input_dict['num2'])
operation = input_dict['operation'].lower() # Make case-insensitive
except (json.JSONDecodeError, KeyError) as e:
return "Invalid input format. Please provide valid numbers and operation."
except ValueError as e:
return "Error: Please provide valid numerical values."
# Define the supported operations with error handling
operations = {
'add': operator.add,
'plus': operator.add, # Alternative word for add
'subtract': operator.sub,
'minus': operator.sub, # Alternative word for subtract
'multiply': operator.mul,
'times': operator.mul, # Alternative word for multiply
'divide': operator.truediv,
'floor_divide': operator.floordiv,
'modulus': operator.mod,
'power': operator.pow,
'lt': operator.lt,
'le': operator.le,
'eq': operator.eq,
'ne': operator.ne,
'ge': operator.ge,
'gt': operator.gt
}
# Check if the operation is supported
if operation not in operations:
return f"Unsupported operation: '{operation}'. Supported operations are: {', '.join(operations.keys())}"
try:
# Special handling for division by zero
if (operation in ['divide', 'floor_divide', 'modulus']) and num2 == 0:
return "Error: Division by zero is not allowed"
# Perform the operation
result = operations[operation](num1, num2)
# Format result based on type
if isinstance(result, bool):
result_str = "True" if result else "False"
elif isinstance(result, float):
# Handle floating point precision
result_str = f"{result:.6f}".rstrip('0').rstrip('.')
else:
result_str = str(result)
return f"The answer is: {result_str}"
except Exception as e:
return f"Error during calculation: {str(e)}"
def reverse_string(input_string):
"""
Reverse the given string.
Parameters:
input_string (str): The string to be reversed.
Returns:
str: The reversed string.
"""
# Check if input is a string
if not isinstance(input_string, str):
return "Error: Input must be a string"
# Reverse the string using slicing
reversed_string = input_string[::-1]
# Format the output
result = f"The reversed string is: {reversed_string}"
return result
这些函数旨在根据所提供的输入执行特定任务。basic_calculator 处理算术运算,而 reverse_string 则反转给定的字符串。
5、创建工具箱
工具箱ToolBox类存储了智能体可以使用的所有工具,并提供了每种工具的说明:
class ToolBox:
def __init__(self):
self.tools_dict = {}
def store(self, functions_list):
"""
Stores the literal name and docstring of each function in the list.
Parameters:
functions_list (list): List of function objects to store.
Returns:
dict: Dictionary with function names as keys and their docstrings as values.
"""
for func in functions_list:
self.tools_dict[func.__name__] = func.__doc__
return self.tools_dict
def tools(self):
"""
Returns the dictionary created in store as a text string.
Returns:
str: Dictionary of stored functions and their docstrings as a text string.
"""
tools_str = ""
for name, doc in self.tools_dict.items():
tools_str += f"{name}: \"{doc}\"\n"
return tools_str.strip()
这个类将帮助智能体了解哪些工具可用以及每种工具的具体用途。
6、创建Agent类
Agent需要思考、决定使用哪种工具并执行它。下面是Agent类的代码实现:
系统提示词如下:
agent_system_prompt_template = """
You are an intelligent AI assistant with access to specific tools. Your responses must ALWAYS be in this JSON format:
{{
"tool_choice": "name_of_the_tool",
"tool_input": "inputs_to_the_tool"
}}
TOOLS AND WHEN TO USE THEM:
1. basic_calculator: Use for ANY mathematical calculations
- Input format: {{"num1": number, "num2": number, "operation": "add/subtract/multiply/divide"}}
- Supported operations: add/plus, subtract/minus, multiply/times, divide
- Example inputs and outputs:
Input: "Calculate 15 plus 7"
Output: {{"tool_choice": "basic_calculator", "tool_input": {{"num1": 15, "num2": 7, "operation": "add"}}}}
Input: "What is 100 divided by 5?"
Output: {{"tool_choice": "basic_calculator", "tool_input": {{"num1": 100, "num2": 5, "operation": "divide"}}}}
2. reverse_string: Use for ANY request involving reversing text
- Input format: Just the text to be reversed as a string
- ALWAYS use this tool when user mentions "reverse", "backwards", or asks to reverse text
- Example inputs and outputs:
Input: "Reverse of 'Howwwww'?"
Output: {{"tool_choice": "reverse_string", "tool_input": "Howwwww"}}
Input: "What is the reverse of Python?"
Output: {{"tool_choice": "reverse_string", "tool_input": "Python"}}
3. no tool: Use for general conversation and questions
- Example inputs and outputs:
Input: "Who are you?"
Output: {{"tool_choice": "no tool", "tool_input": "I am an AI assistant that can help you with calculations, reverse text, and answer questions. I can perform mathematical operations and reverse strings. How can I help you today?"}}
Input: "How are you?"
Output: {{"tool_choice": "no tool", "tool_input": "I'm functioning well, thank you for asking! I'm here to help you with calculations, text reversal, or answer any questions you might have."}}
STRICT RULES:
1. For questions about identity, capabilities, or feelings:
- ALWAYS use "no tool"
- Provide a complete, friendly response
- Mention your capabilities
2. For ANY text reversal request:
- ALWAYS use "reverse_string"
- Extract ONLY the text to be reversed
- Remove quotes, "reverse of", and other extra text
3. For ANY math operations:
- ALWAYS use "basic_calculator"
- Extract the numbers and operation
- Convert text numbers to digits
Here is a list of your tools along with their descriptions:
{tool_descriptions}
Remember: Your response must ALWAYS be valid JSON with "tool_choice" and "tool_input" fields.
"""
Agent类的代码实现如下:
class Agent:
def __init__(self, tools, model_service, model_name, stop=None):
"""
Initializes the agent with a list of tools and a model.
Parameters:
tools (list): List of tool functions.
model_service (class): The model service class with a generate_text method.
model_name (str): The name of the model to use.
"""
self.tools = tools
self.model_service = model_service
self.model_name = model_name
self.stop = stop
def prepare_tools(self):
"""
Stores the tools in the toolbox and returns their descriptions.
Returns:
str: Descriptions of the tools stored in the toolbox.
"""
toolbox = ToolBox()
toolbox.store(self.tools)
tool_descriptions = toolbox.tools()
return tool_descriptions
def think(self, prompt):
"""
Runs the generate_text method on the model using the system prompt template and tool descriptions.
Parameters:
prompt (str): The user query to generate a response for.
Returns:
dict: The response from the model as a dictionary.
"""
tool_descriptions = self.prepare_tools()
agent_system_prompt = agent_system_prompt_template.format(tool_descriptions=tool_descriptions)
# Create an instance of the model service with the system prompt
if self.model_service == OllamaModel:
model_instance = self.model_service(
model=self.model_name,
system_prompt=agent_system_prompt,
temperature=0,
stop=self.stop
)
else:
model_instance = self.model_service(
model=self.model_name,
system_prompt=agent_system_prompt,
temperature=0
)
# Generate and return the response dictionary
agent_response_dict = model_instance.generate_text(prompt)
return agent_response_dict
def work(self, prompt):
"""
Parses the dictionary returned from think and executes the appropriate tool.
Parameters:
prompt (str): The user query to generate a response for.
Returns:
The response from executing the appropriate tool or the tool_input if no matching tool is found.
"""
agent_response_dict = self.think(prompt)
tool_choice = agent_response_dict.get("tool_choice")
tool_input = agent_response_dict.get("tool_input")
for tool in self.tools:
if tool.__name__ == tool_choice:
response = tool(tool_input)
print(colored(response, 'cyan'))
return
print(colored(tool_input, 'cyan'))
return
该类有三个主要方法:
- prepare_tools: 存储并返回工具说明。
- think: 根据用户提示决定使用哪种工具。
- work: 执行所选工具并返回结果。
7、运行Agent
最后,让我们将所有内容整合在一起,运行我们的Agent智能体。在脚本的main入口函数内,初始化Agent并开始接受用户输入:
# Example usage
if __name__ == "__main__":
"""
Instructions for using this agent:
Example queries you can try:
1. Calculator operations:
- "Calculate 15 plus 7"
- "What is 100 divided by 5?"
- "Multiply 23 and 4"
2. String reversal:
- "Reverse the word 'hello world'"
- "Can you reverse 'Python Programming'?"
3. General questions (will get direct responses):
- "Who are you?"
- "What can you help me with?"
Ollama Commands (run these in terminal):
- Check available models: 'ollama list'
- Check running models: 'ps aux | grep ollama'
- List model tags: 'curl http://localhost:11434/api/tags'
- Pull a new model: 'ollama pull mistral'
- Run model server: 'ollama serve'
"""
tools = [basic_calculator, reverse_string]
# Uncomment below to run with OpenAI
# model_service = OpenAIModel
# model_name = 'gpt-3.5-turbo'
# stop = None
# Using Ollama with llama2 model
model_service = OllamaModel
model_name = "llama2" # Can be changed to other models like 'mistral', 'codellama', etc.
stop = "<|eot_id|>"
agent = Agent(tools=tools, model_service=model_service, model_name=model_name, stop=stop)
print("\nWelcome to the AI Agent! Type 'exit' to quit.")
print("You can ask me to:")
print("1. Perform calculations (e.g., 'Calculate 15 plus 7')")
print("2. Reverse strings (e.g., 'Reverse hello world')")
print("3. Answer general questions\n")
while True:
prompt = input("Ask me anything: ")
if prompt.lower() == "exit":
break
agent.work(prompt)
8、结论
在这篇文章中,我们一步一步地探索了对Agent是什么的理解。我们建立了虚拟环境,定义了模型,创建了基本工具,并构建了一个结构化工具箱来支持我们的代理功能。最后,我们通过运行Agent,将一切整合在一起。
这种结构化方法为构建能够自动执行任务和做出明智决策的智能交互Agent奠定了坚实的基础。随着AI Agent的不断发展,其应用范围将扩展到各个行业,从而推动效率和创新。
如何学习大模型 AI ?
由于新岗位的生产效率,要优于被取代岗位的生产效率,所以实际上整个社会的生产效率是提升的。
但是具体到个人,只能说是:
“最先掌握AI的人,将会比较晚掌握AI的人有竞争优势”。
这句话,放在计算机、互联网、移动互联网的开局时期,都是一样的道理。
我在一线互联网企业工作十余年里,指导过不少同行后辈。帮助很多人得到了学习和成长。
我意识到有很多经验和知识值得分享给大家,也可以通过我们的能力和经验解答大家在人工智能学习中的很多困惑,所以在工作繁忙的情况下还是坚持各种整理和分享。但苦于知识传播途径有限,很多互联网行业朋友无法获得正确的资料得到学习提升,故此将并将重要的AI大模型资料包括AI大模型入门学习思维导图、精品AI大模型学习书籍手册、视频教程、实战学习等录播视频免费分享出来。
这份完整版的大模型 AI 学习资料已经上传CSDN,朋友们如果需要可以微信扫描下方CSDN官方认证二维码免费领取【保证100%免费】


为什么要学习大模型?
我国在A大模型领域面临人才短缺,数量与质量均落后于发达国家。2023年,人才缺口已超百万,凸显培养不足。随着AI技术飞速发展,预计到2025年,这一缺口将急剧扩大至400万,严重制约我国AI产业的创新步伐。加强人才培养,优化教育体系,国际合作并进是破解困局、推动AI发展的关键。


大模型入门到实战全套学习大礼包
1、大模型系统化学习路线
作为学习AI大模型技术的新手,方向至关重要。 正确的学习路线可以为你节省时间,少走弯路;方向不对,努力白费。这里我给大家准备了一份最科学最系统的学习成长路线图和学习规划,带你从零基础入门到精通!

2、大模型学习书籍&文档
学习AI大模型离不开书籍文档,我精选了一系列大模型技术的书籍和学习文档(电子版),它们由领域内的顶尖专家撰写,内容全面、深入、详尽,为你学习大模型提供坚实的理论基础。

3、AI大模型最新行业报告
2025最新行业报告,针对不同行业的现状、趋势、问题、机会等进行系统地调研和评估,以了解哪些行业更适合引入大模型的技术和应用,以及在哪些方面可以发挥大模型的优势。

4、大模型项目实战&配套源码
学以致用,在项目实战中检验和巩固你所学到的知识,同时为你找工作就业和职业发展打下坚实的基础。

5、大模型大厂面试真题
面试不仅是技术的较量,更需要充分的准备。在你已经掌握了大模型技术之后,就需要开始准备面试,我精心整理了一份大模型面试题库,涵盖当前面试中可能遇到的各种技术问题,让你在面试中游刃有余。

适用人群

第一阶段(10天):初阶应用
该阶段让大家对大模型 AI有一个最前沿的认识,对大模型 AI 的理解超过 95% 的人,可以在相关讨论时发表高级、不跟风、又接地气的见解,别人只会和 AI 聊天,而你能调教 AI,并能用代码将大模型和业务衔接。
- 大模型 AI 能干什么?
- 大模型是怎样获得「智能」的?
- 用好 AI 的核心心法
- 大模型应用业务架构
- 大模型应用技术架构
- 代码示例:向 GPT-3.5 灌入新知识
- 提示工程的意义和核心思想
- Prompt 典型构成
- 指令调优方法论
- 思维链和思维树
- Prompt 攻击和防范
- …
第二阶段(30天):高阶应用
该阶段我们正式进入大模型 AI 进阶实战学习,学会构造私有知识库,扩展 AI 的能力。快速开发一个完整的基于 agent 对话机器人。掌握功能最强的大模型开发框架,抓住最新的技术进展,适合 Python 和 JavaScript 程序员。
- 为什么要做 RAG
- 搭建一个简单的 ChatPDF
- 检索的基础概念
- 什么是向量表示(Embeddings)
- 向量数据库与向量检索
- 基于向量检索的 RAG
- 搭建 RAG 系统的扩展知识
- 混合检索与 RAG-Fusion 简介
- 向量模型本地部署
- …
第三阶段(30天):模型训练
恭喜你,如果学到这里,你基本可以找到一份大模型 AI相关的工作,自己也能训练 GPT 了!通过微调,训练自己的垂直大模型,能独立训练开源多模态大模型,掌握更多技术方案。
到此为止,大概2个月的时间。你已经成为了一名“AI小子”。那么你还想往下探索吗?
- 为什么要做 RAG
- 什么是模型
- 什么是模型训练
- 求解器 & 损失函数简介
- 小实验2:手写一个简单的神经网络并训练它
- 什么是训练/预训练/微调/轻量化微调
- Transformer结构简介
- 轻量化微调
- 实验数据集的构建
- …
第四阶段(20天):商业闭环
对全球大模型从性能、吞吐量、成本等方面有一定的认知,可以在云端和本地等多种环境下部署大模型,找到适合自己的项目/创业方向,做一名被 AI 武装的产品经理。
- 硬件选型
- 带你了解全球大模型
- 使用国产大模型服务
- 搭建 OpenAI 代理
- 热身:基于阿里云 PAI 部署 Stable Diffusion
- 在本地计算机运行大模型
- 大模型的私有化部署
- 基于 vLLM 部署大模型
- 案例:如何优雅地在阿里云私有部署开源大模型
- 部署一套开源 LLM 项目
- 内容安全
- 互联网信息服务算法备案
- …
学习是一个过程,只要学习就会有挑战。天道酬勤,你越努力,就会成为越优秀的自己。
如果你能在15天内完成所有的任务,那你堪称天才。然而,如果你能完成 60-70% 的内容,你就已经开始具备成为一名大模型 AI 的正确特征了。
这份完整版的大模型 AI 学习资料已经上传CSDN,朋友们如果需要可以微信扫描下方CSDN官方认证二维码免费领取【保证100%免费】

更多推荐



所有评论(0)