2025年网络安全产业趋势洞察,从零基础到精通,收藏这篇就够了!
此外,供应链安全还应以技术与管理并重的思路同步发展,从软件供应链供需双方的视角出发,搭建软件供应链安全治理体系,以应对日益增长的合规要求以及繁杂的安全风险。未来,安全智能体将向一体化解决方案的方向发展,即不再聚焦具体安全任务,而是以虚拟安全专家的形式拆解复杂的安全需求,自主规划调度相应的工具型智能体,独立解决众多细分场景中的复杂任务。网络安全属于伴生行业,新技术、新领域带来的基础架构升级都会带动安
构建更具韧性的数字世界“生命线”
赛迪顾问网络与数据安全研究中心
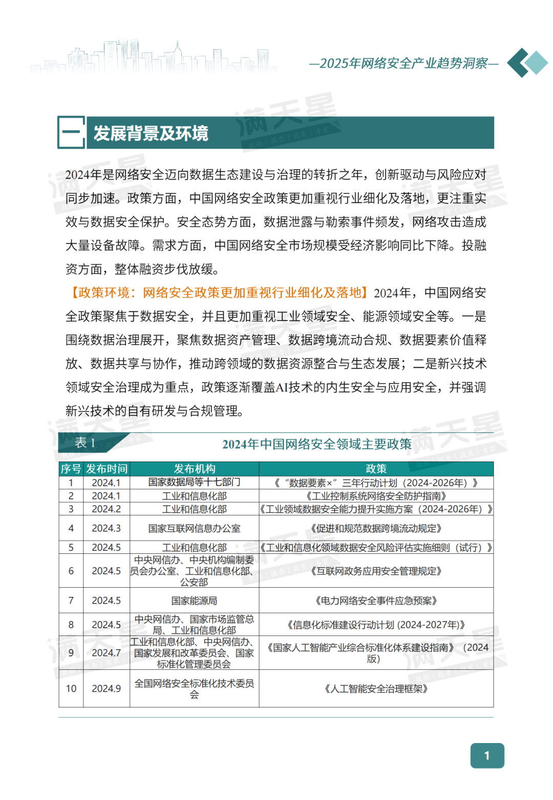
作为数字经济高质量发展的重要基石,网络安全担负着守护数字世界坚实防线的责任,网络安全产业的发展也影响着数字世界的和谐、稳定与繁荣。随着5G、物联网、人工智能等新技术的进一步融合应用,网络安全面临着更为复杂的挑战,也孕育着更大的发展机遇。让我们携手共进,提升网络安全能力,守护数字时代美好生活,建设更具韧性的数字世界“生命线”。赛迪顾问认为2025年网络安全行业发展将呈现如下十大趋势:
趋势一:
2025年中国网络安全市场规模将缓慢回升
2025年,政企用户在网络安全方面的投入依然会较为谨慎,中国网络安全市场规模也将缓慢回升,预计将保持5%以下的增长率,市场规模接近1000亿元。
趋势二:
国内市场竞争日趋激烈,安全企业将逐步拓展海外市场
近两年,众多网络安全企业开始调整战略,将目光投向海外市场。未来,随着“一带一路”等倡议的推进,中国网络安全企业有望在国际舞台上扮演更重要的角色,为全球网络安全事业贡献更多的中国智慧和中国方案。
趋势三:
安全市场由合规驱动向需求及价值驱动转变
2024年,中国头部政企用户已基本完成满足合规的安全建设,建设重点逐渐向满足自身业务场景的高价值技术需求方向转移。未来,网络安全市场将逐渐从合规驱动向需求驱动、价值驱动方向转变,与新场景适配、高价值应用、实战化运营相关的安全需求将越来越多。
趋势四:
可信数据空间成为数据跨主体共享与协作的重要载体
未来,随着《可信数据空间发展行动计划(2024-2028年)》等文件的进一步落地,隐私计算、数据沙箱、高性能密态计算等技术将快速发展。可信数据空间的发展还将推动创新型金融服务或数据交易市场等新型商业模式的涌现,助力各行业数字化转型及数据价值释放。
趋势五:
安全智能体成为AI在网络安全应用落地的关注热点
随着大模型时代的到来,安全智能体已成为大模型在网络安全领域的重要应用。未来,安全智能体将向一体化解决方案的方向发展,即不再聚焦具体安全任务,而是以虚拟安全专家的形式拆解复杂的安全需求,自主规划调度相应的工具型智能体,独立解决众多细分场景中的复杂任务。
趋势六:
网络安全有效性验证市场将逐渐兴起
当前,众多行业用户都已完成基础安全能力建设,进入实战攻防演练的验证阶段,更需要利用以BAS技术为基础的攻击面管理技术从攻击者视角检验现有安全防御能力的有效性,确保安全投入的实战价值。因此,可以预见未来很长一段时间内市场对安全有效性验证的需求都将保持高位。
趋势七:
抗量子密码的研究与应用将显著增加
当前,抗量子密码的研究与应用在全球范围内已达成共识。未来,关于抗量子加密算法的研究与应用将显著增加,以确保重要数据在量子计算时代传输、存储过程中的安全性和可靠性。
趋势八:
安全领域将进一步加强对AI自身安全的技术研发
AI技术的快速发展带来了新的安全隐患,AI自身的安全问题将成为亟待解决的重点。特别是AI内生安全风险和AI应用安全风险。此外,攻击者利用基于AI的深度伪造技术实施高度个性化的网络诈骗也将对社会稳定乃至国家安全构成严峻威胁。
趋势九:
软件供应链安全技术与管理的重要性将同步提升
随着开源技术、云原生技术的日新月异,软件供应链安全风险也随之加大,软件供应链安全技术将被重点关注。此外,供应链安全还应以技术与管理并重的思路同步发展,从软件供应链供需双方的视角出发,搭建软件供应链安全治理体系,以应对日益增长的合规要求以及繁杂的安全风险。
趋势十:
网络安全与低空经济、卫星互联网等领域融合趋势更明显
网络安全属于伴生行业,新技术、新领域带来的基础架构升级都会带动安全技术的创新和安全边界的拓宽,进而促使网络安全的发展。未来,以低空经济、车联网、卫星互联网和算力网络为代表的融合领域安全将引领网络安全市场增长。












滑动查看报告全文>>>
来源:赛迪顾问
-END-
黑客/网络安全学习路线
对于从来没有接触过黑客/网络安全的同学,目前网络安全、信息安全也是计算机大学生毕业薪资相对较高的学科。
大白也帮大家准备了详细的学习成长路线图。可以说是最科学最系统的学习路线,大家跟着这个大的方向学习准没问题。
这也是耗费了大白近四个月的时间,吐血整理,文章非常非常长,觉得有用的话,希望粉丝朋友帮忙点个**「分享」「收藏」「在看」「赞」**
网络安全/渗透测试法律法规必知必会****
今天大白就帮想学黑客/网络安全技术的朋友们入门必须先了解法律法律。
【网络安全零基础入门必知必会】什么是黑客、白客、红客、极客、脚本小子?(02)
【网络安全零基础入门必知必会】网络安全专业术语全面解析(05)
【网络安全入门必知必会】《中华人民共和国网络安全法》(06)
【网络安全零基础入门必知必会】《计算机信息系统安全保护条例》(07)
【网络安全零基础入门必知必会】《中国计算机信息网络国际联网管理暂行规定》(08)
【网络安全零基础入门必知必会】《计算机信息网络国际互联网安全保护管理办法》(09)
【网络安全零基础入门必知必会】《互联网信息服务管理办法》(10)
【网络安全零基础入门必知必会】《计算机信息系统安全专用产品检测和销售许可证管理办法》(11)
【网络安全零基础入门必知必会】《通信网络安全防护管理办法》(12)
【网络安全零基础入门必知必会】《中华人民共和国国家安全法》(13)
【网络安全零基础入门必知必会】《中华人民共和国数据安全法》(14)
【网络安全零基础入门必知必会】《中华人民共和国个人信息保护法》(15)
【网络安全零基础入门必知必会】《网络产品安全漏洞管理规定》(16)
网络安全/渗透测试linux入门必知必会
【网络安全零基础入门必知必会】什么是Linux?Linux系统的组成与版本?什么是命令(01)
【网络安全零基础入门必知必会】VMware下载安装,使用VMware新建虚拟机,远程管理工具(02)
【网络安全零基础入门必知必会】VMware常用操作指南(非常详细)零基础入门到精通,收藏这一篇就够了(03)
【网络安全零基础入门必知必会】CentOS7安装流程步骤教程(非常详细)零基入门到精通,收藏这一篇就够了(04)
【网络安全零基础入门必知必会】Linux系统目录结构详细介绍(05)
【网络安全零基础入门必知必会】Linux 命令大全(非常详细)零基础入门到精通,收藏这一篇就够了(06)
【网络安全零基础入门必知必会】linux安全加固(非常详细)零基础入门到精通,收藏这一篇就够了(07)
网络安全/渗透测试****计算机网络入门必知必会****
【网络安全零基础入门必知必会】TCP/IP协议深入解析(非常详细)零基础入门到精通,收藏这一篇就够了(01)
【网络安全零基础入门必知必会】什么是HTTP数据包&Http数据包分析(非常详细)零基础入门到精通,收藏这一篇就够了(02)
【网络安全零基础入门必知必会】计算机网络—子网划分、子网掩码和网关(非常详细)零基础入门到精通,收藏这一篇就够了(03)
网络安全/渗透测试入门之HTML入门必知必会
【网络安全零基础入门必知必会】什么是HTML&HTML基本结构&HTML基本使用(非常详细)零基础入门到精通,收藏这一篇就够了1
【网络安全零基础入门必知必会】VScode、PhpStorm的安装使用、Php的环境配置,零基础入门到精通,收藏这一篇就够了2
【网络安全零基础入门必知必会】HTML之编写登录和文件上传(非常详细)零基础入门到精通,收藏这一篇就够了3
网络安全/渗透测试入门之Javascript入门必知必会
【网络安全零基础入门必知必会】Javascript语法基础(非常详细)零基础入门到精通,收藏这一篇就够了(01)
【网络安全零基础入门必知必会】Javascript实现Post请求、Ajax请求、输出数据到页面、实现前进后退、文件上传(02)
网络安全/渗透测试入门之Shell入门必知必会
【网络安全零基础入门必知必会】Shell编程基础入门(非常详细)零基础入门到精通,收藏这一篇就够了(第七章)
网络安全/渗透测试入门之PHP入门必知必会
【网络安全零基础入门】PHP环境搭建、安装Apache、安装与配置MySQL(非常详细)零基础入门到精通,收藏这一篇就够(01)
【网络安全零基础入门】PHP基础语法(非常详细)零基础入门到精通,收藏这一篇就够了(02)
【网络安全零基础入门必知必会】PHP+Bootstrap实现表单校验功能、PHP+MYSQL实现简单的用户注册登录功能(03)
网络安全/渗透测试入门之MySQL入门必知必会
【网络安全零基础入门必知必会】MySQL数据库基础知识/安装(非常详细)零基础入门到精通,收藏这一篇就够了(01)
【网络安全零基础入门必知必会】SQL语言入门(非常详细)零基础入门到精通,收藏这一篇就够了(02)
【网络安全零基础入门必知必会】MySQL函数使用大全(非常详细)零基础入门到精通,收藏这一篇就够了(03)
【网络安全零基础入门必知必会】MySQL多表查询语法(非常详细)零基础入门到精通,收藏这一篇就够了(04)
****网络安全/渗透测试入门之Python入门必知必会
【网络安全零基础入门必知必会】之Python+Pycharm安装保姆级教程,Python环境配置使用指南,收藏这一篇就够了【1】
【网络安全零基础入门必知必会】之Python编程入门教程(非常详细)零基础入门到精通,收藏这一篇就够了(2)
python入门教程python开发基本流程控制if … else
python入门教程之python开发可变和不可变数据类型和hash
【网络安全零基础入门必知必会】之10个python爬虫入门实例(非常详细)零基础入门到精通,收藏这一篇就够了(3)
****网络安全/渗透测试入门之SQL注入入门必知必会
【网络安全渗透测试零基础入门必知必会】之初识SQL注入(非常详细)零基础入门到精通,收藏这一篇就够了(1)
【网络安全渗透测试零基础入门必知必会】之SQL手工注入基础语法&工具介绍(2)
【网络安全渗透测试零基础入门必知必会】之SQL注入实战(非常详细)零基础入门到精通,收藏这一篇就够了(3)
【网络安全渗透测试零基础入门必知必会】之SQLmap安装&实战(非常详细)零基础入门到精通,收藏这一篇就够了(4)
【网络安全渗透测试零基础入门必知必会】之SQL防御(非常详细)零基础入门到精通,收藏这一篇就够了(4)
****网络安全/渗透测试入门之XSS攻击入门必知必会
【网络安全渗透测试零基础入门必知必会】之XSS攻击基本概念和原理介绍(非常详细)零基础入门到精通,收藏这一篇就够了(1)
网络安全渗透测试零基础入门必知必会】之XSS攻击获取用户cookie和用户密码(实战演示)零基础入门到精通收藏这一篇就够了(2)
【网络安全渗透测试零基础入门必知必会】之XSS攻击获取键盘记录(实战演示)零基础入门到精通收藏这一篇就够了(3)
【网络安全渗透测试零基础入门必知必会】之xss-platform平台的入门搭建(非常详细)零基础入门到精通,收藏这一篇就够了4
【网络安全渗透测试入门】之XSS漏洞检测、利用和防御机制XSS游戏(非常详细)零基础入门到精通,收藏这一篇就够了5
****网络安全/渗透测试入门文件上传攻击与防御入门必知必会
【网络安全渗透测试零基础入门必知必会】之什么是文件包含漏洞&分类(非常详细)零基础入门到精通,收藏这一篇就够了1
【网络安全渗透测试零基础入门必知必会】之cve实际漏洞案例解析(非常详细)零基础入门到精通, 收藏这一篇就够了2
【网络安全渗透测试零基础入门必知必会】之PHP伪协议精讲(文件包含漏洞)零基础入门到精通,收藏这一篇就够了3
【网络安全渗透测试零基础入门必知必会】之如何搭建 DVWA 靶场保姆级教程(非常详细)零基础入门到精通,收藏这一篇就够了4
【网络安全渗透测试零基础入门必知必会】之Web漏洞-文件包含漏洞超详细全解(附实例)5
【网络安全渗透测试零基础入门必知必会】之文件上传漏洞修复方案6
****网络安全/渗透测试入门CSRF渗透与防御必知必会
【网络安全渗透测试零基础入门必知必会】之CSRF漏洞概述和原理(非常详细)零基础入门到精通, 收藏这一篇就够了1
【网络安全渗透测试零基础入门必知必会】之CSRF攻击的危害&分类(非常详细)零基础入门到精通, 收藏这一篇就够了2
【网络安全渗透测试零基础入门必知必会】之XSS与CSRF的区别(非常详细)零基础入门到精通, 收藏这一篇就够了3
【网络安全渗透测试零基础入门必知必会】之CSRF漏洞挖掘与自动化工具(非常详细)零基础入门到精通,收藏这一篇就够了4
【网络安全渗透测试零基础入门必知必会】之CSRF请求伪造&Referer同源&置空&配合XSS&Token值校验&复用删除5
****网络安全/渗透测试入门SSRF渗透与防御必知必会
【网络安全渗透测试零基础入门必知必会】之SSRF漏洞概述及原理(非常详细)零基础入门到精通,收藏这一篇就够了 1
【网络安全渗透测试零基础入门必知必会】之SSRF相关函数和协议(非常详细)零基础入门到精通,收藏这一篇就够了2
【网络安全渗透测试零基础入门必知必会】之SSRF漏洞原理攻击与防御(非常详细)零基础入门到精通,收藏这一篇就够了3**
**
****网络安全/渗透测试入门XXE渗透与防御必知必会
【网络安全渗透测试零基础入门必知必会】之XML外部实体注入(非常详细)零基础入门到精通,收藏这一篇就够了1
网络安全渗透测试零基础入门必知必会】之XXE的攻击与危害(非常详细)零基础入门到精通,收藏这一篇就够了2
【网络安全渗透测试零基础入门必知必会】之XXE漏洞漏洞及利用方法解析(非常详细)零基础入门到精通,收藏这一篇就够了3
【网络安全渗透测试零基础入门必知必会】之微信XXE安全漏洞处理(非常详细)零基础入门到精通,收藏这一篇就够了4
****网络安全/渗透测试入门远程代码执行渗透与防御必知必会
【网络安全渗透测试零基础入门必知必会】之远程代码执行原理介绍(非常详细)零基础入门到精通,收藏这一篇就够了1
【网络安全零基础入门必知必会】之CVE-2021-4034漏洞原理解析(非常详细)零基础入门到精通,收藏这一篇就够了2
【网络安全零基础入门必知必会】之PHP远程命令执行与代码执行原理利用与常见绕过总结3
【网络安全零基础入门必知必会】之WEB安全渗透测试-pikachu&DVWA靶场搭建教程,零基础入门到精通,收藏这一篇就够了4
****网络安全/渗透测试入门反序列化渗透与防御必知必会
【网络安全零基础入门必知必会】之什么是PHP对象反序列化操作(非常详细)零基础入门到精通,收藏这一篇就够了1
【网络安全零基础渗透测试入门必知必会】之php反序列化漏洞原理解析、如何防御此漏洞?如何利用此漏洞?2
【网络安全渗透测试零基础入门必知必会】之Java 反序列化漏洞(非常详细)零基础入门到精通,收藏这一篇就够了3
【网络安全渗透测试零基础入门必知必会】之Java反序列化漏洞及实例解析(非常详细)零基础入门到精通,收藏这一篇就够了4
【网络安全渗透测试零基础入门必知必会】之CTF题目解析Java代码审计中的反序列化漏洞,以及其他漏洞的组合利用5
网络安全/渗透测试**入门逻辑漏洞必知必会**
【网络安全渗透测试零基础入门必知必会】之一文带你0基础挖到逻辑漏洞(非常详细)零基础入门到精通,收藏这一篇就够了
网络安全/渗透测试入门暴力猜解与防御必知必会
【网络安全渗透测试零基础入门必知必会】之密码安全概述(非常详细)零基础入门到精通,收藏这一篇就够了1
【网络安全渗透测试零基础入门必知必会】之什么样的密码是不安全的?(非常详细)零基础入门到精通,收藏这一篇就够了2
【网络安全渗透测试零基础入门必知必会】之密码猜解思路(非常详细)零基础入门到精通,收藏这一篇就够了
【网络安全渗透测试零基础入门必知必会】之利用Python暴力破解邻居家WiFi密码、压缩包密码,收藏这一篇就够了4
【网络安全渗透测试零基础入门必知必会】之BurpSuite密码爆破实例演示,零基础入门到精通,收藏这一篇就够了5
【网络安全渗透测试零基础入门必知必会】之Hydra密码爆破工具使用教程图文教程,零基础入门到精通,收藏这一篇就够了
【网络安全渗透测试零基础入门必知必会】之暴力破解medusa,零基础入门到精通,收藏这一篇就够了7
【网络安全渗透测试零基础入门必知必会】之Metasploit抓取密码,零基础入门到精通,收藏这一篇就够了8
****网络安全/渗透测试入门掌握Redis未授权访问漏洞必知必会
【网络安全渗透测试零基础入门必知必会】之Redis未授权访问漏洞,零基础入门到精通,收藏这一篇就够了
【网络安全渗透测试零基础入门必知必会】之Redis服务器被攻击后该如何安全加固,零基础入门到精通,收藏这一篇就够了**
**
网络安全/渗透测试入门掌握**ARP渗透与防御关必知必会**
【网络安全渗透测试零基础入门必知必会】之ARP攻击原理解析,零基础入门到精通,收藏这一篇就够了
【网络安全渗透测试零基础入门必知必会】之ARP流量分析,零基础入门到精通,收藏这一篇就够了
【网络安全渗透测试零基础入门必知必会】之ARP防御策略与实践指南,零基础入门到精通,收藏这一篇就够了
网络安全/渗透测试入门掌握系统权限提升渗透与防御关****必知必会
【网络安全渗透测试零基础入门必知必会】之Windows提权常用命令,零基础入门到精通,收藏这一篇就够了
【网络安全渗透测试零基础入门必知必会】之Windows权限提升实战,零基础入门到精通,收藏这一篇就够了
【网络安全渗透测试零基础入门必知必会】之linux 提权(非常详细)零基础入门到精通,收藏这一篇就够了
网络安全/渗透测试入门掌握Dos与DDos渗透与防御相关****必知必会
【网络安全渗透测试零基础入门必知必会】之DoS与DDoS攻击原理(非常详细)零基础入门到精通,收藏这一篇就够了
【网络安全渗透测试零基础入门必知必会】之Syn-Flood攻击原理解析(非常详细)零基础入门到精通,收藏这一篇就够了
【网络安全渗透测试零基础入门必知必会】之IP源地址欺骗与dos攻击,零基础入门到精通,收藏这一篇就够了
【网络安全渗透测试零基础入门必知必会】之SNMP放大攻击原理及实战演示,零基础入门到精通,收藏这一篇就够了
【网络安全渗透测试零基础入门必知必会】之NTP放大攻击原理,零基础入门到精通,收藏这一篇就够了
【网络安全渗透测试零基础入门必知必会】之什么是CC攻击?CC攻击怎么防御?,零基础入门到精通,收藏这一篇就够了
【网络安全渗透测试零基础入门必知必会】之如何防御DDOS的攻击?零基础入门到精通,收藏这一篇就够了
网络安全/渗透测试入门掌握无线网络安全渗透与防御相关****必知必会
【网络安全渗透测试零基础入门必知必会】之Aircrack-ng详细使用安装教程,零基础入门到精通,收藏这一篇就够了
【网络安全渗透测试零基础入门必知必会】之aircrack-ng破解wifi密码(非常详细)零基础入门到精通,收藏这一篇就够了
【网络安全渗透测试零基础入门必知必会】之WEB渗透近源攻击,零基础入门到精通,收藏这一篇就够了
【网络安全渗透测试零基础入门必知必会】之无线渗透|Wi-Fi渗透思路,零基础入门到精通,收藏这一篇就够了
【网络安全渗透测试零基础入门必知必会】之渗透WEP新思路Hirte原理解析,零基础入门到精通,收藏这一篇就够了
【网络安全渗透测试零基础入门必知必会】之WPS的漏洞原理解析,零基础入门到精通,收藏这一篇就够了
网络安全/渗透测试入门掌握木马免杀问题与防御********必知必会
【网络安全渗透测试零基础入门必知必会】之Metasploit – 木马生成原理和方法,零基础入门到精通,收藏这篇就够了
【网络安全渗透测试零基础入门必知必会】之MSF使用教程永恒之蓝漏洞扫描与利用,收藏这一篇就够了
网络安全/渗透测试入门掌握Vulnhub靶场实战********必知必会
【网络安全渗透测试零基础入门必知必会】之Vulnhub靶机Prime使用指南,零基础入门到精通,收藏这一篇就够了
【网络安全渗透测试零基础入门必知必会】之Vulnhub靶场Breach1.0解析,零基础入门到精通,收藏这一篇就够了
【网络安全渗透测试零基础入门必知必会】之vulnhub靶场之DC-9,零基础入门到精通,收藏这一篇就够了
【网络安全渗透测试零基础入门必知必会】之Vulnhub靶机Kioptrix level-4 多种姿势渗透详解,收藏这一篇就够了
【网络安全渗透测试零基础入门必知必会】之Vulnhub靶场PWNOS: 2.0 多种渗透方法,收藏这一篇就够了
网络安全/渗透测试入门掌握社会工程学必知必会
【网络安全渗透测试零基础入门必知必会】之什么是社会工程学?定义、类型、攻击技术,收藏这一篇就够了
【网络安全渗透测试零基础入门必知必会】之社会工程学之香农-韦弗模式,收藏这一篇就够了
【网络安全渗透测试零基础入门必知必会】之社工学smcr通信模型,收藏这一篇就够了
【网络安全渗透测试零基础入门必知必会】之社会工程学之社工步骤整理(附相应工具下载)收藏这一篇就够了
网络安全/渗透测试入门掌握********渗透测试工具使用******必知必会**
2024版最新Kali Linux操作系统安装使用教程(非常详细)零基础入门到精通,收藏这一篇就够了
【网络安全渗透测试零基础入门必知必会】之渗透测试工具大全之Nmap安装使用命令指南,零基础入门到精通,收藏这一篇就够了
2024版最新AWVS安装使用教程(非常详细)零基础入门到精通,收藏这一篇就够了
2024版最新burpsuite安装使用教程(非常详细)零基础入门到精通,收藏这一篇就够了
2024版最新owasp_zap安装使用教程(非常详细)零基础入门到精通,收藏这一篇就够了
2024版最新Sqlmap安装使用教程(非常详细)零基础入门到精通,收藏这一篇就够了
2024版最新Metasploit安装使用教程(非常详细)零基础入门到精通,收藏这一篇就够了
2024版最新Nessus下载安装激活使用教程(非常详细)零基础入门到精通,收藏这一篇就够了
2024版最新Wireshark安装使用教程(非常详细)零基础入门到精通,收藏这一篇就够了
觉得有用的话,希望粉丝朋友帮大白点个**「分享」「收藏」「在看」「赞」**

黑客/网络安全学习包


资料目录
-
成长路线图&学习规划
-
配套视频教程
-
SRC&黑客文籍
-
护网行动资料
-
黑客必读书单
-
面试题合集
因篇幅有限,仅展示部分资料,需要点击下方链接即可前往获取
CSDN大礼包:《黑客&网络安全入门&进阶学习资源包》免费分享
1.成长路线图&学习规划
要学习一门新的技术,作为新手一定要先学习成长路线图,方向不对,努力白费。
对于从来没有接触过网络安全的同学,我们帮你准备了详细的学习成长路线图&学习规划。可以说是最科学最系统的学习路线,大家跟着这个大的方向学习准没问题。


因篇幅有限,仅展示部分资料,需要点击下方链接即可前往获取
CSDN大礼包:《黑客&网络安全入门&进阶学习资源包》免费分享
2.视频教程
很多朋友都不喜欢晦涩的文字,我也为大家准备了视频教程,其中一共有21个章节,每个章节都是当前板块的精华浓缩。


因篇幅有限,仅展示部分资料,需要点击下方链接即可前往获取
CSDN大礼包:《黑客&网络安全入门&进阶学习资源包》免费分享
3.SRC&黑客文籍
大家最喜欢也是最关心的SRC技术文籍&黑客技术也有收录
SRC技术文籍:

黑客资料由于是敏感资源,这里不能直接展示哦!
4.护网行动资料
其中关于HW护网行动,也准备了对应的资料,这些内容可相当于比赛的金手指!
5.黑客必读书单
**

**
6.面试题合集
当你自学到这里,你就要开始思考找工作的事情了,而工作绕不开的就是真题和面试题。

更多内容为防止和谐,可以扫描获取~

因篇幅有限,仅展示部分资料,需要点击下方链接即可前往获取
火山引擎开发者社区是火山引擎打造的AI技术生态平台,聚焦Agent与大模型开发,提供豆包系列模型(图像/视频/视觉)、智能分析与会话工具,并配套评测集、动手实验室及行业案例库。社区通过技术沙龙、挑战赛等活动促进开发者成长,新用户可领50万Tokens权益,助力构建智能应用。
更多推荐



所有评论(0)