宇树王兴兴,冲刺A股上市
另外在产品方向,宇树科技不仅涵盖人形机器人、灵巧手等多个领域,也在积极争取自主研发所有的核心零部件、电机、控制系统等,并构建了完整的交付、制造和售后体系。作为国内首个正式对外发布并零售的高运动性能四足机器人,Laikago让宇树崭露头角,市场第一次认识到了,这家看似初出茅庐的新兴企业,在技术上也毫不逊色。从“资本热”到“产业热”的转折,其中的领军人物,也就是王兴兴,在一众名校履历和天才少年中间,不
来源:量子位
稚晖君之后,王兴兴也来到了资本市场门口。
创业九年,宇树科技终于走到IPO门前。这次不再是传闻。
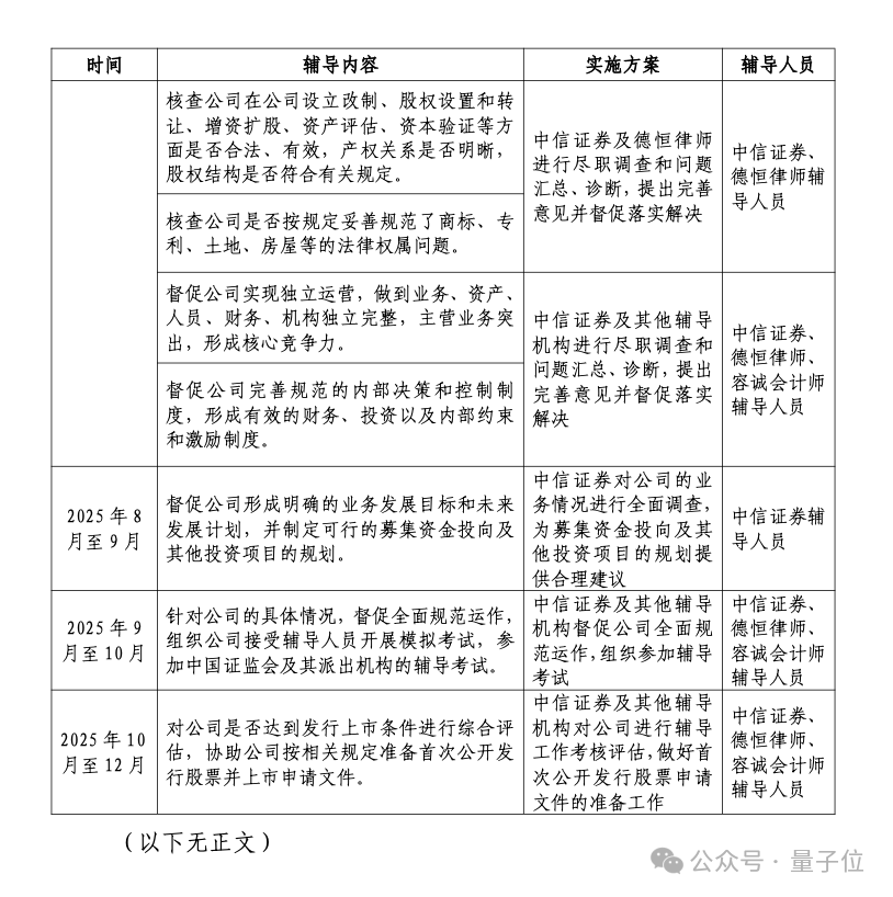
中国证监会官网信息,宇树已在浙江证监局办理辅导备案,并且公布了首次公开发行股票(IPO)并上市辅导案报告。

这标志着宇树科技正式冲刺A股上市。
王兴兴持股也随即曝光,直接持股23.82%,并通过有限合伙平台合计控制34.76%股权。
顺利的话,最快将于2025年10月对公司进行综合评估,形成符合要求的上市申请文件。

目前,宇树科技的最新估值已超百亿元,完成10轮融资,投资方包括美团、腾讯、阿里、红杉中国、经纬创投、北京机器人产业发展投资基金、深创投等。
据王兴兴自己透露,宇树科技年度营收已超过10亿元人民币;并且自2020年以来就始终保持盈利状态。
△图片来自新华社
这几天,智元控股的A股公司上玮新材已经连续8个交易日涨停,股价暴涨330%。

关于“具身智能第一股”花落谁家,又开始有了悬念。
宇树科技启动IPO
文件显示,宇树科技成立2016年8月,注册资本3.64亿元,行业定位是横跨“计算机、通信设备制造”(C39)与“通用设备制造”(C34)双领域。
根据辅导工作安排,最快将在今年10月到12月,辅导机构会评估宇树科技是否达到发行上市条件,并协助公司按照相关规定准备首次公开发行股票并上市申请文件。
有消息称,宇树科技大概率先登陆A股科创板,后续再择机进入港股,争取最大化流动性。
事实上从今年春晚出圈、被称「杭州刘小龙」之后,宇树就一直有意无意地在被传要上市,实际也一直有迹可循。
今年4月,王兴兴在被问及是否有赴港上市的计划时表示,“后续有可能,不确定。”
一个月之后,宇树科技就正式宣布,从即日起更改为股份有限公司。当时业内专家就预测,宇树科技此举是在准备启动上市。
股份制改造作为公司上市前的先行步骤,标注着宇树正在调整自己的资本结构,为公开募资做好充足准备。
当天,宇树科技除了公司市场主体类型发生变更,还同时进行了章程备案和投资人信息变更。
多名投资人及企业的出资额和百分比都出现了变动,甚至包括王兴兴本人在内。
而6月,宇树更是完成了IPO前的最后一程C轮融资,腾讯、锦秋基金、阿里、蚂蚁集团和吉利资本入股,老股东跟投比例超90%。

但尽管外界关于宇树上市的传闻甚嚣尘上,王兴兴却从未明确表达过态度,也没有否定过,直到刚刚辅导备案公示,才彻底一锤定音。
宇树这一路:从1人到1000人
据王兴兴透露,目前整个宇树有约1000人,而看2016年刚成立时公司有且只有王兴兴1个人。
那时候刚毕业的他已经入职大疆工作,但没想到研究生期间自主研发的机器狗XDog,却为他吸引到了天使投资。
于是他选择辞职创业,而四足机器人也成为了宇树科技最初的产品方向。
依托XDog的技术雏形,2017年宇树科技发布首款产品Laikago。

作为国内首个正式对外发布并零售的高运动性能四足机器人,Laikago让宇树崭露头角,市场第一次认识到了,这家看似初出茅庐的新兴企业,在技术上也毫不逊色。
甚至在2023年,宇树已经占据全球四足机器人市场份额将近70%。
不过,要说宇树真正为大众所知,还得是因为同年他们推出的第一款人形机器人H1。

当时市场上人形机器人价格居高不下,波士顿动力的Atlas成本就超百万美元,而H1官方售价仅为9万美元(折合人民币约65万)。
同时它还是国内第一款可以跑动的全尺寸通用人形机器人,可完成后空翻等高难度动作,还有强大的避障功能和平衡能力。

一经推出,可以说是火遍外网。
9万美元的价格,让许多大学实验室都能在预算范围之内用以科学研究,也难怪Karpathy当时都直呼想要。

例如斯坦福大学、加州大学伯克利分校、东京大学等海外知名高校都曾采购宇树科技的人形机器人产品,用于二次开发或AI训练。
同时四足机器人Go1还登上了美国超级碗赛前表演舞台,在全球范围内吸引了大量目光。
这把火也烧到了国内,蔚来汽车宣布在合肥工厂部署10台H1,负责零部件搬运、产线巡检等简单任务,这一次宇树科技充分展示了其在科研和工业领域的应用潜力。
趁热打铁,宇树科技又在2024年5月发布了轻量级人形机器人G1,这次基础版售价更是低至9.9万元,可以克服更多危险地形,更好地在小空间中执行精细任务,具备消费级通用机器人水平。
而今年年初,宇树科技的H1更是登上了央视春晚,这一次宇树真的家喻户晓了。
谁还没有被这段机器人舞蹈亮瞎眼:

2月,H1和G1正式线上首发开售,上线不久就被一抢而空。
成立仅9年,宇树科技就这样一步步成为大众心中的具身智能领军企业。
在融资方面,已经吸引到了美团龙珠、红杉中国等众多知名投资机构在内的10轮融资,官方估值已超120亿元。
这个数字放至国内,也只有刚刚通过收购上纬新材叩开科创板大门的智元机器人能一较高下,可以说两家聚焦人形机器人赛道的头部企业,正围绕 “具身智能第一股” 的头衔在金融市场展开激烈较量。

另外在产品方向,宇树科技不仅涵盖人形机器人、灵巧手等多个领域,也在积极争取自主研发所有的核心零部件、电机、控制系统等,并构建了完整的交付、制造和售后体系。
同时,宇树科技也与国内外多家公司、高校开展密切合作,包括技术研发、人才培养等。
2024年7月,宇树科技和上海大学、上海市宝山区签署战略合作协议,共同成立“通用智能机器人研究院”,推动生成式AI、具身智能等技术应用。

△图片来自上海大学官网
今年6月又刚刚与安踏集团、香港理工大学南京技术创新研究院一起开设人形机器人运动科学联合研究基地,聚焦人形机器人运动科学数据采集与分析,以及机器人专用运动装备的系统性研发。
另外,宇树科技还与例如谷歌、英伟达等海外头部AI企业达成合作,一起推动AI+机器人落地。
如今,全速前进的宇树科技正在开启新的篇章。
具身智能投资火热
今年年初以来,从宇树机器人在春晚上一炮而红,掀起的全民关注机器人热潮也反哺到了资本市场。
具身智能领域迎来了前所未有的融资机遇,据有关数据统计,截止到今年7月,该领域一共发生了141起投融资事件,要知道去年一整年只有77起。
仅今年上半年数量就远超2024年全年,足以证明投资圈目前对具身智能企业抱有充足的信心,而更多投资方还在加速进场中。
不过,相关的融资也更多地集中在天使轮、种子轮以及A系列融资,B轮之后的融资占比不足10%,整个市场还处于起步阶段。
其中,值得关注的融资案例就是本月8号的智元机器人,正式宣布收购科创板的新材料公司上纬新材的六成股份,曲线进入二级市场。
另外,像星动纪元、它石智航、杭州云深处、星海图、深圳跨维在本月也相继宣布融资信息。
由清华大学交叉信息研究院孵化的北京星动纪元科技有限公司,已推出人形机器人STAR系列以及全自研12个全驱动自由度灵巧手XHAND1,在7日完成了近5亿元A轮融资。

由陈亦伦领衔的上海它石智航在8日也宣布完成了1.22亿美元天使+轮融资,而在3月刚刚完成了1.2亿美元融资,一举打破了中国具身智能行业天使轮最大融资额记录,即使他们至今还未推出任何一项产品。
同天,杭州云深处完成近5亿元融资,该公司致力于智能足式机器人研发。
第二天,公司创始人均为90后的杭州星海图公司也完成了A4及A5轮战略融资,总金额超过1亿美元,由今日资本、美团龙珠等联合领投。截至目前,其Pre-A轮及A轮总融资规模近15亿元,最新轮次估值较年初增长超3倍。
接着跨维(深圳)智能数字科技有限公司也宣布完成A1和A2轮融资,金额总计达数亿元。
近期频繁发生的融资事件,充分彰显了资本对具身智能赛道的押注,也预示着行业正从技术探索迈向产业场景落地。
从“资本热”到“产业热”的转折,其中的领军人物,也就是王兴兴,在一众名校履历和天才少年中间,不显山不漏水,成为了聚光灯下最瞩目的明星。
王兴兴其人:英语差所以不会考虑波士顿动力
王兴兴,今年正好35岁,浙江宁波余桃人。本科毕业于浙江理工大学机械与自动控制学院。
研究生时期,离开浙江来到上海,在上海大学机械工程专业读完了硕士。
据说,他从小就喜欢动手、搞些发明。
读研二的时候,他就已经带着他的XDog参加国际智能“星创师”大赛,并获得二等奖。
知乎上还有个话题:怎么看上海大学王兴兴同学做的XDog。

当时他们看到的视频,应该是这样式儿的。

结果他本人在底下回复: 我运气还不错吧、运气真的不错吧。

他回顾打造这个机器人的经历,起因是考研失败(英语悲剧了)。
然后调剂来到了上海大学开始搞四足机器人。搞着搞着就发现用电机系统做出来的动态性能,是有可能与波士顿动力液压系统做出来的相媲美。
他那时候可能没想到,几年之后的今天,波士顿动力才断臂转型,弃液压选电机。
当时他发现这个点之后就很激动:恨不得马上辍学去创业。
后来进行了不断的尝试,也就打造了XDog这样一个机器狗。
他表示:XDog算是当时我个人能力的最高水平了。
在这篇回应的最后,还po上了两张梗图,吐槽了下波士顿动力卖身的新闻。嗯,很王兴兴了。

王兴兴研究生毕业后就入职大疆。没想到XDog突然火了起来,当时他这种低成本高性能足式机器人相当于开了技术先河。
正好天时地利人和,在大疆干了两个月之后,他就开始离职创业,接下来宇树科技相关的故事了。
在几年前,还是27岁的王兴兴接受澎湃新闻的采访,按照他们的描述,王兴兴有些腼腆和不知所措。
在被问到如果你可以是去波士顿动力工作,或者选择自己创业,你会怎么选。
他笑了笑说:
我不会有这个困难的,因为我英语差,可能出国都不太好出,所以这个事情不会发生,我也不用去考虑这个问题。
但如果是创业前,我可能会去,但现在的我,真的没有想过。
也算是Call Back了。
如果当年他如果英语达标考研上岸,还会有宇树科技吗?
参考链接:
[1]https://baijiahao.baidu.com/s?id=1837077320070881146&wfr=spider&for=pc
[2]https://www.caixin.com/2025-07-18/102342725.html
[3]https://www.caixin.com/2025-07-16/102341606.html?originReferrer=caixinsearch_pc
[4]https://finance.sina.cn/tech/2025-07-16/detail-inffrzss6143675.d.html
[5]https://www.unitree.com/cn
[6]https://m.thepaper.cn/wifiKey_detail.jsp?contid=1844331&from=wifiKey#
[7]https://mp.weixin.qq.com/s/mvpsmwHuZqOSRKAo-nWKMQ
[8]https://stcn.com/article/detail/2657686.html
推荐阅读
欢迎大家加入DLer-大模型技术交流群!

👆 长按识别,邀请您进群!

火山引擎开发者社区是火山引擎打造的AI技术生态平台,聚焦Agent与大模型开发,提供豆包系列模型(图像/视频/视觉)、智能分析与会话工具,并配套评测集、动手实验室及行业案例库。社区通过技术沙龙、挑战赛等活动促进开发者成长,新用户可领50万Tokens权益,助力构建智能应用。
更多推荐

所有评论(0)