本地部署大模型实现扫描PDF智能OCR,附完整代码教程
本文介绍了如何使用本地部署的多模态大语言模型Qwen2.5-VL实现扫描版PDF的OCR功能,并将其转换为Markdown文档。文章详细阐述了项目的技术架构、程序流程、模型下载方法以及在不同硬件上的性能表现。该方案解决了远程API的成本和限制问题,提供了在本地设备上处理PDF文档的可行方案,适合在普通笔记本到高性能服务器上部署,为后续更复杂的文档处理任务奠定基础。
本文介绍了如何使用本地部署的多模态大语言模型Qwen2.5-VL实现扫描版PDF的OCR功能,并将其转换为Markdown文档。文章详细阐述了项目的技术架构、程序流程、模型下载方法以及在不同硬件上的性能表现。该方案解决了远程API的成本和限制问题,提供了在本地设备上处理PDF文档的可行方案,适合在普通笔记本到高性能服务器上部署,为后续更复杂的文档处理任务奠定基础。
前排提示,文末有大模型AGI-CSDN独家资料包哦!
在使用大模型处理书籍 PDF 时,有时你会遇到扫描版 PDF,也就是说每一页其实是图像形式。这时,大模型需要先从图片中提取文本,而这就需要借助 OCR(光学字符识别)技术。
像 Gemini 2.5 这样的强大模型,具备非常强的从图片中提取文本的能力。实际上,我们完全可以利用它来执行 OCR 任务。
利用这样的大模型进行 OCR,不仅能处理复杂的图像场景,还能理解文本的结构,保留格式,并正确处理表格、标题等内容,为后续的文本分析、自动化处理和智能搜索提供强大的支持。这种结合 OCR 和 NLP 的智能文档处理方式,正在成为解决实际问题的强大工具。
然而,像 Gemini 这样的强大模型只能通过远程访问,且存在 API 受限和高成本的问题。那么,是否有可能在本地部署类似的大模型来完成这一任务呢?
虽然本地部署或直接安装已经有很多方案,后期文章中我们也将逐一比较。但我们更想自己手撸一个,想着将来大模型不断升级之中我们也能紧随其后直接升级是不。
多模态
首先,我们去 Hugging Face 找找具有这种本事的大模型。

看到 Image-Text-to-Text 没有,它表示模型能够处理图像和文本输入,符合我们的任务要求。点击进去,首先看到的是一批新发布的模型,

我们往后翻,找到下面这个 https://huggingface.co/Qwen/Qwen2.5-VL-3B-Instruct。

选这个模型的主要原因是想在笔记本上也能跑起来,所以参数量不能太多。先用我的 Macbook Air 试试本地大模型的 OCR 能力,然后再部署到显卡好一点的电脑上去干活。
代码放在 github 仓库:https://github.com/mathinml/pdf2md
项目任务
本项目的任务明确如下:实现一个本地部署的多模态大语言模型,如 Qwen2.5-VL,用于从 PDF 文件中提取文字内容并完成 OCR 任务,最好保留表格形式,并将其转换为 Markdown 文档。模型是可选的,只需调整参数即可切换到其他模型。尽管这个功能看似简单,但它为后续更复杂任务奠定了基础。
我们使用两款电脑来测试:Macbook Air M3 处理器,16G 内存;Ubuntu,V100 32G 显存。
¸用到的库
该项目主要涉及三部分,即 Transformers, vLLM 以及具体的大模型如 QWen2.5-VL。这个模型是基于 Transformer 架构开发的多模态模型。具体通过 Hugging Face 的 Transformers 库来加载和使用它,并选择使用 vLLM 来优化 Qwen2.5-VL 模型的推理性能。考虑到后期可能会实际部署到高性能电脑上,因此选择 vLLM,而不是 Ollama。
Transformers, vLLM 以及 QWen2.5-VL 之间的关系如下图所示。

这个关系图展示了三者之间的依赖和协作,具体如下,
Transformers是基础框架:QWen2.5-VL的代码和模型结构依赖于Hugging Face Transformers库。开发者和用户需要安装最新版本的Transformers来加载和运行QWen2.5-VL。vLLM是推理优化引擎:vLLM增强了QWen2.5-VL的推理性能,尤其是在处理视觉和视频任务时。它通过张量并行、动态内存管理等技术,使QWen2.5-VL能够在生产环境中高效运行。vLLM需要与Transformers配合使用,并确保版本兼容(例如,某些版本的Transformers可能需要从源代码安装)。QWen2.5-VL是应用模型:它是具体的多模态模型,利用Transformers提供的架构和vLLM的推理优化来实现其功能。换句话说,QWen2.5-VL的设计目标是处理复杂的视觉语言任务,而Transformers和vLLM则是其技术支撑。
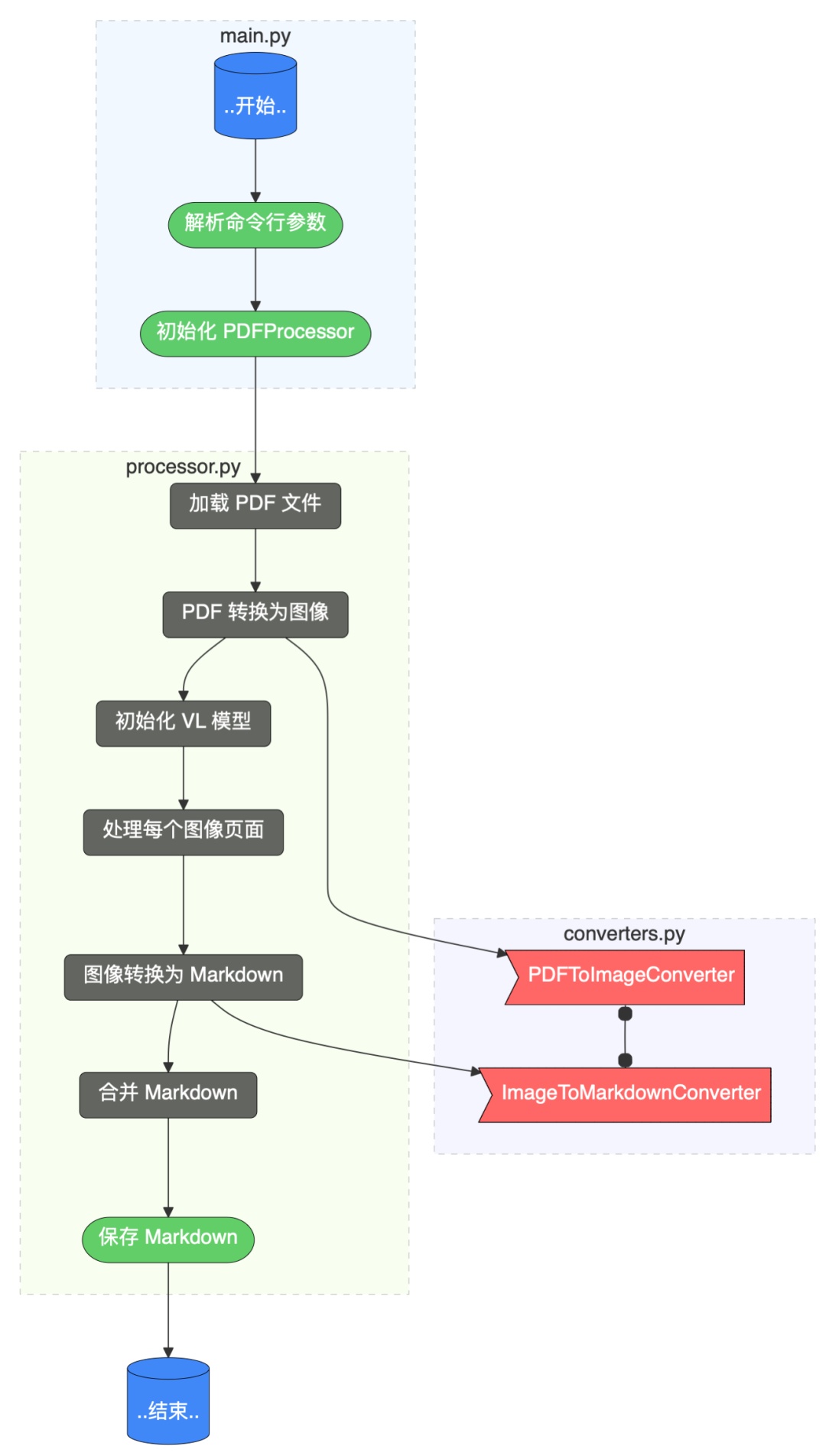
程序流程
程序流程以及几个主要 Python 文件之间的关系如下图所示。

这个程序的主要功能是将 PDF 文件转换为 Markdown 格式,整个流程可以总结如下:
1、命令行参数解析:通过 cli.py 中的 parse_args 函数解析用户输入的命令行参数;主要参数包括:PDF 文件路径、模型路径、输出文件路径等。
2、初始化处理器:在 main.py 中初始化 PDFMarkdownProcessor 处理器;该处理器是整个转换过程的核心控制器。
3、PDF 处理阶段:加载指定的 PDF 文件;使用 PDFToImageConverter 将 PDF 文件转换为图像序列,图像分辨率默认为 1024 宽。
4、模型初始化:加载指定的视觉语言模型(如 Qwen2.5-VL-3B-Instruct);该模型需要提前下载到本地指定目录。
5、图像处理与转换:对每个 PDF 页面生成的图像进行处理;使用 ImageToMarkdownConverter 将图像内容转换为 Markdown 文本;这一步利用视觉语言模型识别图像中的文本、表格、图片等内容。
6、结果整合与输出:合并所有页面转换得到的 Markdown 内容;将最终的 Markdown 文本保存到指定的输出文件中。
整个流程体现了模块化设计思想,各个组件职责明确,便于维护和扩展。用户只需通过简单的命令行参数即可完成从 PDF 到 Markdown 的转换过程。
模型下载
可以通过命令 huggingface-cli download 来下载 Qwen2.5-VL,但如果 huggingface 不方便使用,可以选择用 modelscope。
比如我们要使用的这个模型文件放在这里:https://modelscope.cn/models/Qwen/Qwen2.5-VL-3B-Instruct/files
先安装 modelscope:
pip install modelscope
然后用以下命令,
modelscope download --model Qwen/Qwen2.5-VL-3B-Instruct --local_dir ../local_models/Qwen2.5-VL-3B-Instruct
将完整模型库文件下载到指定的本地目录 ../local_models/Qwen2.5-VL-3B-Instruct 中。

转化效果
对于 1024 分辨率的图像,在 Macbook Air 上转化一页需要六、七分钟,虽然有点久,但至少也能跑起来了,而在 V100 上只需要 10 秒+。

如果页面较清晰,可以降低分辨率,那样自然会提高转化效率。另外,程序中有个参数 quantization=None 表明没有启用量化,保持了模型的完整精度。如果想进一步提高效率,可以使用量化版本,即 Qwen/Qwen2.5-VL-3B-Instruct-AWQ。
转化效果
从 PDF 文件中提取的图像,

转化为 Markdown 后,效果如下图所示。是不是文字、表格和数学公式都还保持的不错。
代码:https://github.com/mathinml/pdf2md
读者福利:倘若大家对大模型感兴趣,那么这套大模型学习资料一定对你有用。
针对0基础小白:
如果你是零基础小白,快速入门大模型是可行的。
大模型学习流程较短,学习内容全面,需要理论与实践结合
学习计划和方向能根据资料进行归纳总结
包括:大模型学习线路汇总、学习阶段,大模型实战案例,大模型学习视频,人工智能、机器学习、大模型书籍PDF。带你从零基础系统性的学好大模型!
😝有需要的小伙伴,可以保存图片到wx扫描二v码免费领取【保证100%免费】🆓


👉AI大模型学习路线汇总👈
大模型学习路线图,整体分为7个大的阶段:(全套教程文末领取哈)
第一阶段: 从大模型系统设计入手,讲解大模型的主要方法;
第二阶段: 在通过大模型提示词工程从Prompts角度入手更好发挥模型的作用;
第三阶段: 大模型平台应用开发借助阿里云PAI平台构建电商领域虚拟试衣系统;
第四阶段: 大模型知识库应用开发以LangChain框架为例,构建物流行业咨询智能问答系统;
第五阶段: 大模型微调开发借助以大健康、新零售、新媒体领域构建适合当前领域大模型;
第六阶段: 以SD多模态大模型为主,搭建了文生图小程序案例;
第七阶段: 以大模型平台应用与开发为主,通过星火大模型,文心大模型等成熟大模型构建大模型行业应用。
👉大模型实战案例👈
光学理论是没用的,要学会跟着一起做,要动手实操,才能将自己的所学运用到实际当中去,这时候可以搞点实战案例来学习。

👉大模型视频和PDF合集👈
这里我们能提供零基础学习书籍和视频。作为最快捷也是最有效的方式之一,跟着老师的思路,由浅入深,从理论到实操,其实大模型并不难。

👉学会后的收获:👈
• 基于大模型全栈工程实现(前端、后端、产品经理、设计、数据分析等),通过这门课可获得不同能力;
• 能够利用大模型解决相关实际项目需求: 大数据时代,越来越多的企业和机构需要处理海量数据,利用大模型技术可以更好地处理这些数据,提高数据分析和决策的准确性。因此,掌握大模型应用开发技能,可以让程序员更好地应对实际项目需求;
• 基于大模型和企业数据AI应用开发,实现大模型理论、掌握GPU算力、硬件、LangChain开发框架和项目实战技能, 学会Fine-tuning垂直训练大模型(数据准备、数据蒸馏、大模型部署)一站式掌握;
• 能够完成时下热门大模型垂直领域模型训练能力,提高程序员的编码能力: 大模型应用开发需要掌握机器学习算法、深度学习框架等技术,这些技术的掌握可以提高程序员的编码能力和分析能力,让程序员更加熟练地编写高质量的代码。
👉获取方式:
😝有需要的小伙伴,可以保存图片到wx扫描二v码免费领取【保证100%免费】🆓
火山引擎开发者社区是火山引擎打造的AI技术生态平台,聚焦Agent与大模型开发,提供豆包系列模型(图像/视频/视觉)、智能分析与会话工具,并配套评测集、动手实验室及行业案例库。社区通过技术沙龙、挑战赛等活动促进开发者成长,新用户可领50万Tokens权益,助力构建智能应用。
更多推荐
所有评论(0)