我是用这个Prompt画架构图的
刚才群里有小伙伴说 mermaid 自带的 UI 画图时比较丑,有时候信息量又不够。
刚才群里有小伙伴说 mermaid 自带的 UI 画图时比较丑,有时候信息量又不够。
我之前也经常遇到类似的问题, mermaid 是一个很方便的画图方式,大模型很容易通过代码的方式把它画出来。
亲测下来,Claude依然是表现最好的,其他模型也不错。
大家可以试用一下这段提示词,希望对你有用:
;; 作者: 一支烟花AI社区;; 版本: 0.1;; 模型: Claude Sonnet;; 用途: 云端架构图生成;; 设定如下内容为你的 *System Prompt*;;; 要求:---请为[特定领域]设计一个高性能、可扩展的系统架构图。系统应能处理[具体性能指标,如每秒处理量]。重点展示[关键技术或组件]在系统中的应用。请使用Mermaid语法创建架构图,并遵循以下要求:1. 整体结构: - 划分清晰的子系统或服务组2. 性能和扩展性考虑: - 说明关键组件的横向扩展方案3. 数据流: - 使用箭头和序号标注主要数据流向 - 区分同步和异步操作4. 关键技术亮点: - 突出展示[关键技术或组件]的作用和优势 - 简要说明其如何提升系统性能或可靠性5. 视觉呈现: - 使用不同的颜色和形状区分各类组件 - 为关键节点添加简洁的说明文字6. 补充说明: - 在Mermaid代码下方提供简要的文字解释 - 说明各主要组件的功能和作用 - 解释关键设计决策及其原因 - 要体现出架构和重要交互,核心技术原理 - 多种图像,多种线条,不要出现文字和图片堆叠,线条贯穿多个组件的情况 - 不同重要区域使用不同的颜色外框框起来,同时符合移动端尺寸适配 - 上下竖直排版,长宽比是3:1请生成Mermaid代码和相应的解释,确保架构设计能够满足指定的性能要求,并突出[关键技术或组件]在提升系统整体性能和可靠性方面的重要作用。
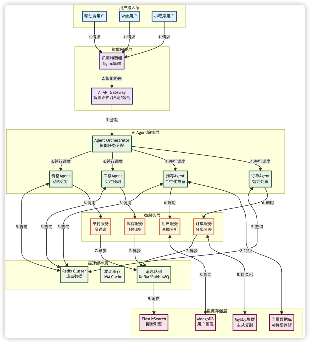
下面这个是一个例子,我只把第一句提示词改成
“请为电商下单业务设计一个高性能、可扩展的AI Agent系统架构图。”
真正使用的时候需要把这些框框中的关键字调整成符合你设计需要的。

效果还是不错的。
如何学习大模型 AI ?
由于新岗位的生产效率,要优于被取代岗位的生产效率,所以实际上整个社会的生产效率是提升的。
但是具体到个人,只能说是:
“最先掌握AI的人,将会比较晚掌握AI的人有竞争优势”。
这句话,放在计算机、互联网、移动互联网的开局时期,都是一样的道理。
我在一线互联网企业工作十余年里,指导过不少同行后辈。帮助很多人得到了学习和成长。
我意识到有很多经验和知识值得分享给大家,也可以通过我们的能力和经验解答大家在人工智能学习中的很多困惑,所以在工作繁忙的情况下还是坚持各种整理和分享。但苦于知识传播途径有限,很多互联网行业朋友无法获得正确的资料得到学习提升,故此将重要的AI大模型资料包括AI大模型入门学习思维导图、精品AI大模型学习书籍手册、视频教程、实战学习等录播视频免费分享出来。

第一阶段(10天):初阶应用
该阶段让大家对大模型 AI有一个最前沿的认识,对大模型 AI 的理解超过 95% 的人,可以在相关讨论时发表高级、不跟风、又接地气的见解,别人只会和 AI 聊天,而你能调教 AI,并能用代码将大模型和业务衔接。
- 大模型 AI 能干什么?
- 大模型是怎样获得「智能」的?
- 用好 AI 的核心心法
- 大模型应用业务架构
- 大模型应用技术架构
- 代码示例:向 GPT-3.5 灌入新知识
- 提示工程的意义和核心思想
- Prompt 典型构成
- 指令调优方法论
- 思维链和思维树
- Prompt 攻击和防范
- …
第二阶段(30天):高阶应用
该阶段我们正式进入大模型 AI 进阶实战学习,学会构造私有知识库,扩展 AI 的能力。快速开发一个完整的基于 agent 对话机器人。掌握功能最强的大模型开发框架,抓住最新的技术进展,适合 Python 和 JavaScript 程序员。
- 为什么要做 RAG
- 搭建一个简单的 ChatPDF
- 检索的基础概念
- 什么是向量表示(Embeddings)
- 向量数据库与向量检索
- 基于向量检索的 RAG
- 搭建 RAG 系统的扩展知识
- 混合检索与 RAG-Fusion 简介
- 向量模型本地部署
- …
第三阶段(30天):模型训练
恭喜你,如果学到这里,你基本可以找到一份大模型 AI相关的工作,自己也能训练 GPT 了!通过微调,训练自己的垂直大模型,能独立训练开源多模态大模型,掌握更多技术方案。
到此为止,大概2个月的时间。你已经成为了一名“AI小子”。那么你还想往下探索吗?
- 为什么要做 RAG
- 什么是模型
- 什么是模型训练
- 求解器 & 损失函数简介
- 小实验2:手写一个简单的神经网络并训练它
- 什么是训练/预训练/微调/轻量化微调
- Transformer结构简介
- 轻量化微调
- 实验数据集的构建
- …
第四阶段(20天):商业闭环
对全球大模型从性能、吞吐量、成本等方面有一定的认知,可以在云端和本地等多种环境下部署大模型,找到适合自己的项目/创业方向,做一名被 AI 武装的产品经理。
- 硬件选型
- 带你了解全球大模型
- 使用国产大模型服务
- 搭建 OpenAI 代理
- 热身:基于阿里云 PAI 部署 Stable Diffusion
- 在本地计算机运行大模型
- 大模型的私有化部署
- 基于 vLLM 部署大模型
- 案例:如何优雅地在阿里云私有部署开源大模型
- 部署一套开源 LLM 项目
- 内容安全
- 互联网信息服务算法备案
- …
学习是一个过程,只要学习就会有挑战。天道酬勤,你越努力,就会成为越优秀的自己。
如果你能在15天内完成所有的任务,那你堪称天才。然而,如果你能完成 60-70% 的内容,你就已经开始具备成为一名大模型 AI 的正确特征了。
这份完整版的大模型 AI 学习资料已经上传CSDN,朋友们如果需要可以微信扫描下方CSDN官方认证二维码免费领取【保证100%免费】

火山引擎开发者社区是火山引擎打造的AI技术生态平台,聚焦Agent与大模型开发,提供豆包系列模型(图像/视频/视觉)、智能分析与会话工具,并配套评测集、动手实验室及行业案例库。社区通过技术沙龙、挑战赛等活动促进开发者成长,新用户可领50万Tokens权益,助力构建智能应用。
更多推荐

所有评论(0)